在线客服
客服热线
400-612-9611
客服组:
在线客服
服务时间:
8:00 - 17:00

版权归德昌电气所有    中企动力提供技术支持 京ICP备17027889号

ZDA13A

型号

ZDA13A

所属分类
数量
-
+
库存
0
产品描述
产品参数
产品规格书
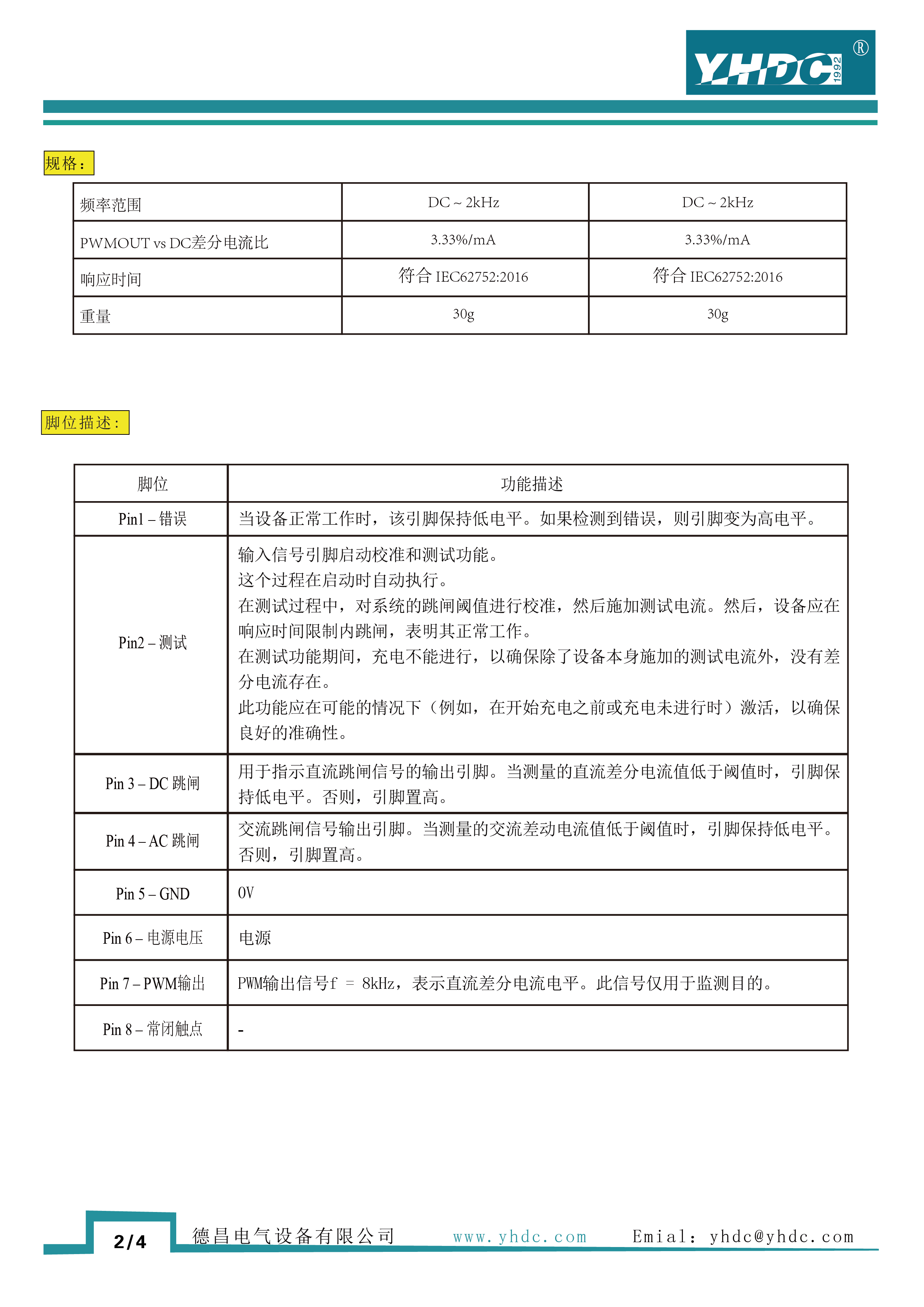
额定输入
供电电源
额定输出
频率范围
DC ~ 2kHz
响应时间
安装方式
购买链接
技术指标
阻燃特性:
工作温度:
存储温度:
抗电强度:
电气参数
额定输入:
额定输出:
精度:
线性度:
供电电压(±5%):
电流消耗:
负载阻抗:
零点偏置TA=25℃:
响应时间:
重量:
输入测量范围:
工作频率:

暂未实现,敬请期待
暂未实现,敬请期待
关键词
下一篇

相关附件